精品小班
40人精品小班,课程主要针对0基础学员,课程可以随到随学根据学生情况可以灵活调整,做到定制化教学
课程特色
严卡学生的学习效果,以质量为导向根据学生的具体情况会适当的调整适合学生的内容和上课方式确保学习质量
课程持续更新
根据企业用人的要求和学员就业反馈像素100教研团队及时调整每期课程,所学内容全部来源企业,完全与市场对接
一线师资
不管是常住老师还是外聘老师必须有一线大厂的工作经验和项目经验所讲内容必须实用性强符合岗位要求
项目实训
教学以案例加项目的方式来演练,培养学生的工作经验和项目经验,我们传授工作思维和方法而不是软件技法
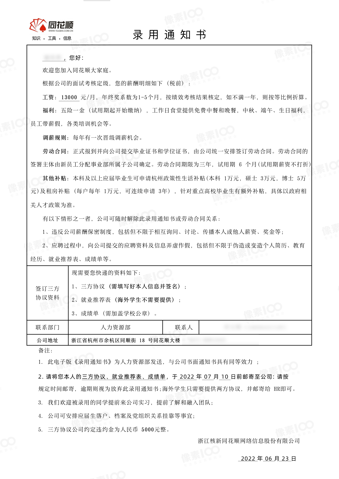
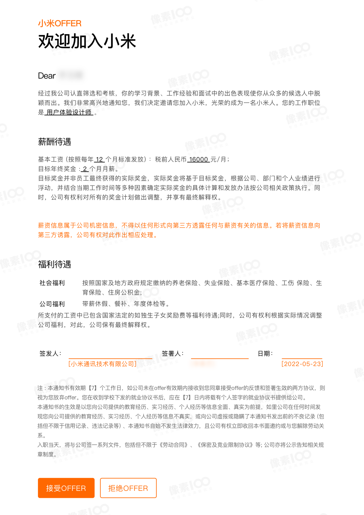
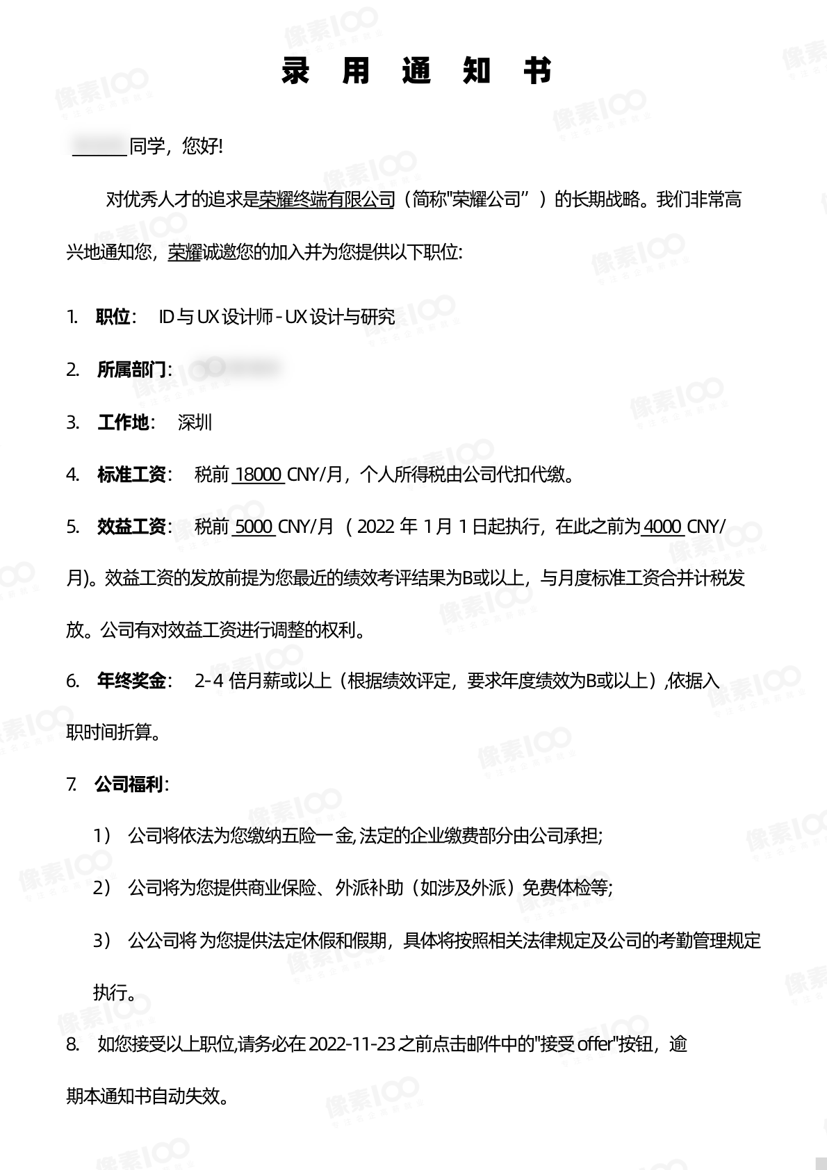
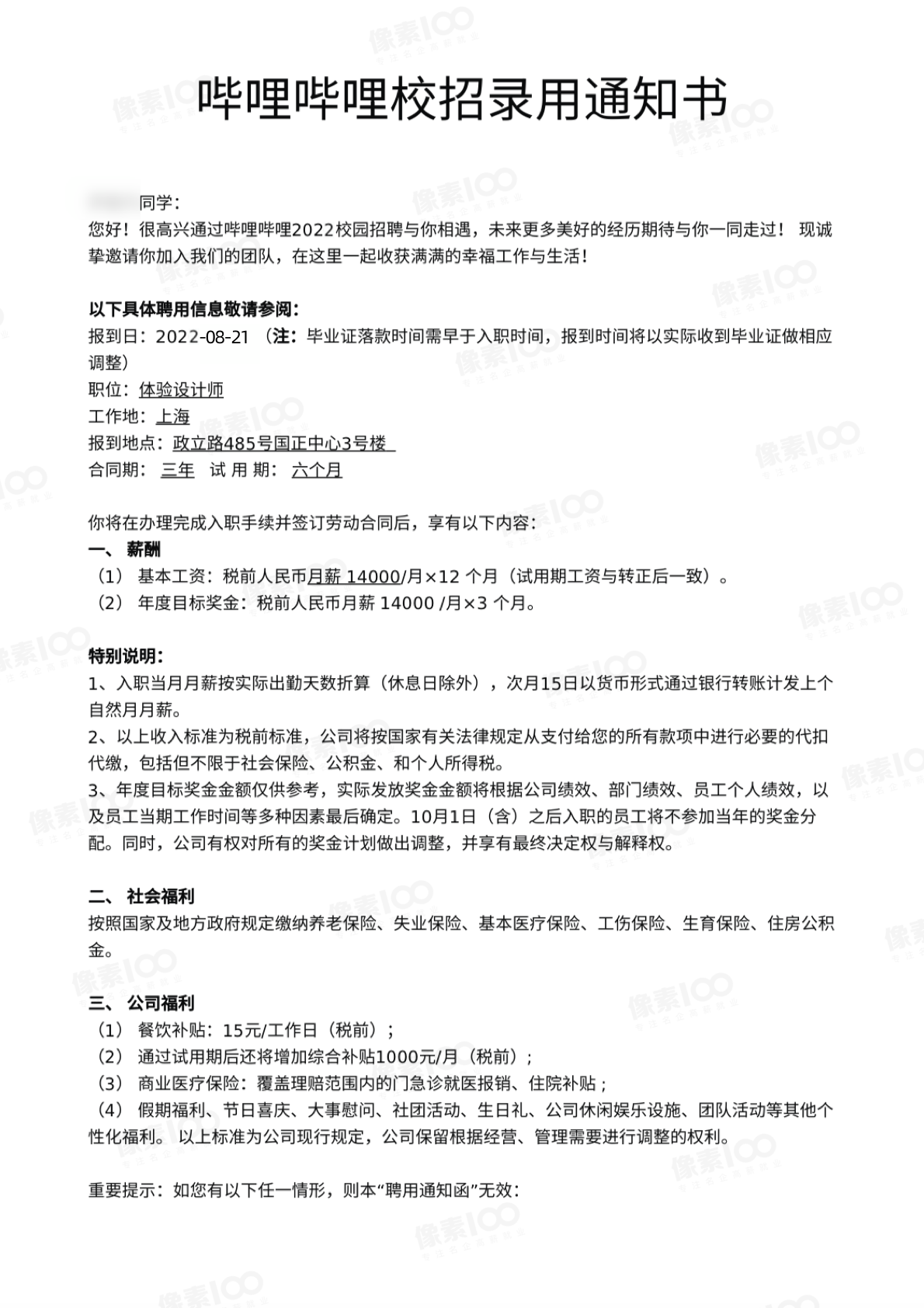
学员高薪就业
每期有超过2/3的学员高薪入职各大一线互联网名企,一手的内推渠道和干货内容





